williamhill英国官网
设为首页
|
加入收藏
|
ENGLISH
本站首页
威廉概况
学院简介
科研平台
教学平台
学科建设
专业建设
师资队伍
威廉英国
学院领导
机构设置
党群工作
学习园地
党建动态
工会工作
关工委
师资队伍
师资介绍
教授风采
副高职称教师
本科生教育
专业设置
培养方案
教学大纲
教学研究与改革
教学动态
工程认证
教学审核评估
研究生教育
学科设置
培养方案
研究生管理
研究生导师
继续教育
学历教育
培训教育
威廉英国
科研团队
科研成果
科研动态
重要会议
承办学术会议
科研管理
学生工作
学工动态
就业信息
榜样风采
校友工作
交流合作
国际合作交流
产学研合作
文档下载
教师文档下载
学生文档下载
本站首页
>
威廉英国
>
科研管理
>
专利奖项
>
正文
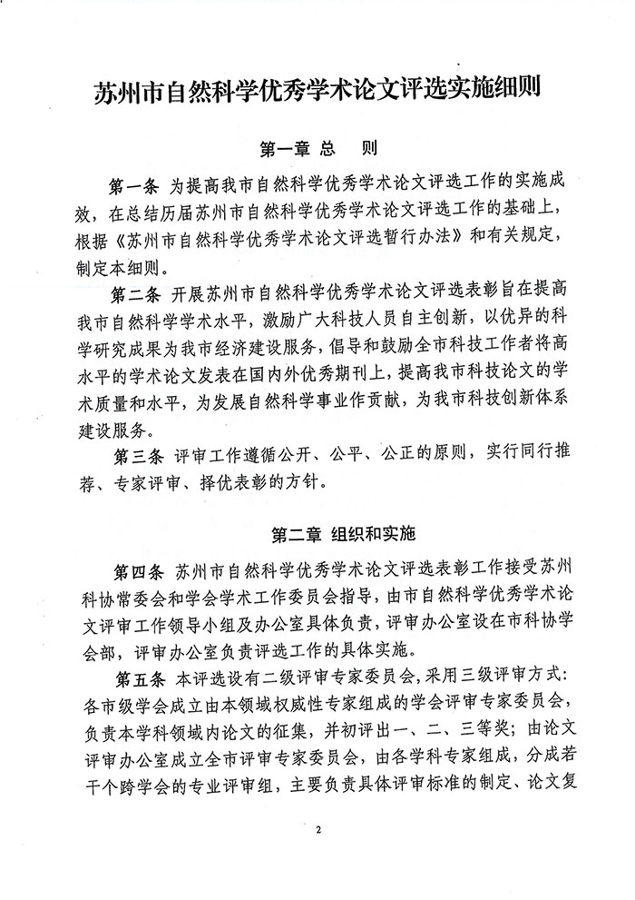
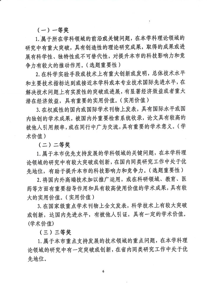
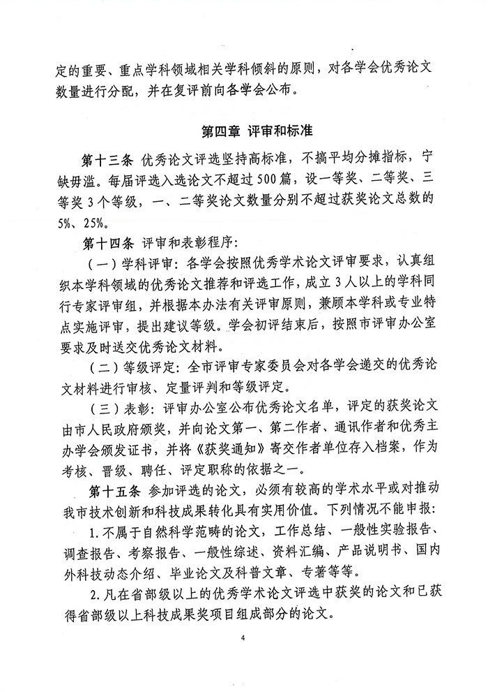
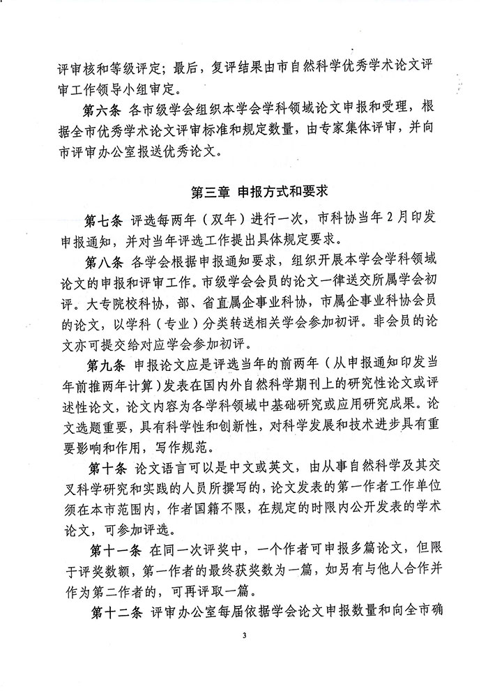
苏州市优秀论文评选实施细则通知
作者:
时间:2019-11-03
点击数: